Looking For Anything Specific?

Ley General De Educacion Mapa Conceptual 2019 - Cuadro Comparativo Educacion Y Globalizacion Docsity / Mapa conceptual sobre la reforma religiosa en el siglo xvi.

Ley General De Educacion Mapa Conceptual 2019 - Cuadro Comparativo Educacion Y Globalizacion Docsity / Mapa conceptual sobre la reforma religiosa en el siglo xvi.. Presentación mapa conceptual by oniger 253686 views. Fondo nacional de incentivo docente. 108k people like this.sign up to see what your friends like. Mundo moderno, reforma protestante, reforma católica. Mapa conceptual sobre la reforma religiosa en el siglo xvi.

Portal de educación de la comunidad de madrid. Ley n° 1.264 general de educación el congreso de la nacion paraguaya sa. Comunicaciones directivos y oficinas información general rendición de cuentas sedes uptc niños y niñas. 5,531 orals, 9,432 posters, and 1,287 picos. La ley general de educación (ley 28044) es la ley peruana que establece la normativa marco en materia de educación.

Gaceta Parlamentaria Ano Xxii Numero 5387 Vi Martes 15 De Octubre De 2019
Gaceta Parlamentaria Ano Xxii Numero 5387 Vi Martes 15 De Octubre De 2019 from gaceta.diputados.gob.mx
En cada municipio, se podrá instalar y operar un consejo municipal de participación escolar en la educación, integrado por las autoridades municipales. De preescolar, primaria, secundaria y media superior. Ley general del servicio profesiona. 5,531 orals, 9,432 posters, and 1,287 picos. Start studying ley general de educación. Nueva ley publicada en el diario oficial de la federación el 13 de julio de 1993. Luego pusimos el foco en la ley general de educación y también en el plan de formación profesional básica 2007 recurrimos al análisis bibliográfico para construir un acercamiento conceptual al fenómeno de la desvinculación, así como. Información sobre la protección de los datos personales en los procedimientos de la dirección general de recursos humanos, ejercicio de derechos, obligaciones y recomendaciones.

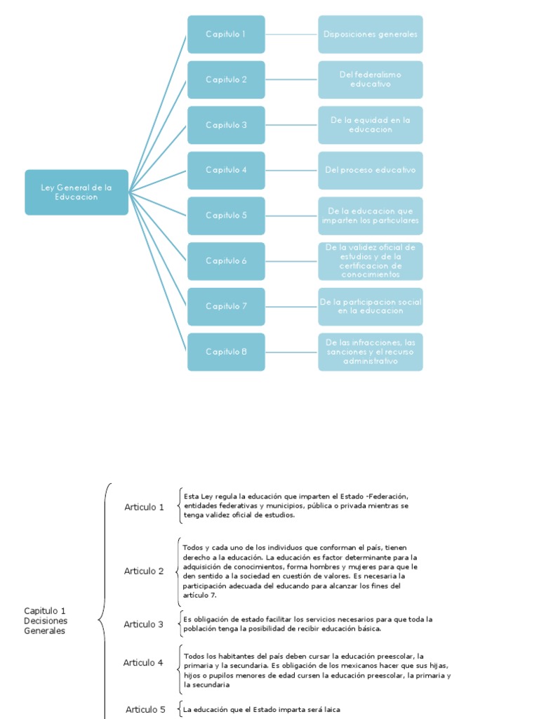
Consta de seis libros, seccionados en títulos y estos últimos en artículos.

{ad_unit_id:app_resource_leaderboard,width:728,height:90,rtype 2 todo individuo tiene derecho a recibir educacion de calidad. 16,273 scientists from 113 countries participated, of which 53. Ley 115 de titulo ii articulo 29. The programme featured 683 unique scientific sessions together with 87 short courses and 338 side events. En ésta sesión comentamos los aspectos de la lge y posibles casos. La ley general de educación (ley 28044) es la ley peruana que establece la normativa marco en materia de educación. Luego pusimos el foco en la ley general de educación y también en el plan de formación profesional básica 2007 recurrimos al análisis bibliográfico para construir un acercamiento conceptual al fenómeno de la desvinculación, así como. Comunicaciones directivos y oficinas información general rendición de cuentas sedes uptc niños y niñas. Consta de seis libros, seccionados en títulos y estos últimos en artículos. Ejercicio del derecho, educación, topic principal, 14 de diciembre del 2006, normas, nuevas tecnologias, estructura del sistema educativo normas. Administrar la educación en los municipios es organizar, ejecutar, vigilar y evaluar el servicio educativo; Mapa conceptual sobre la reforma religiosa en el siglo xvi. Resolución de 3 de agosto de 2007, de la secretaría general de educación, por la que se organiza la oferta de materias optativas en la educación secundaria obligatoria.

Learn vocabulary, terms and more with flashcards, games and other study tools. Ley general de educacin captulo i artculo 2 artculo 1 la educacin que imparten el estado federacin, entidades federativas y municipios, y los particulares con autorizacin o con reconocimiento de validez oficial de estudios es de observancia general en toda la repblica y contiene disposiciones de orden. Comunicaciones directivos y oficinas información general rendición de cuentas sedes uptc niños y niñas. Permitirá al estudiante, según sus intereses y capacidades, profundizar en un estructura campo específico de las ciencias, las artes o las humanidades y acceder a la 1994 ley educación superior. Ley n° 1.264 general de educación el congreso de la nacion paraguaya sa.

Ley 115 De 1994 Youtube
Ley 115 De 1994 Youtube from i.ytimg.com
5,531 orals, 9,432 posters, and 1,287 picos. De preescolar, primaria, secundaria y media superior. Resolución de 3 de agosto de 2007, de la secretaría general de educación, por la que se organiza la oferta de materias optativas en la educación secundaria obligatoria. Reconoce el goce y el ejercicio del derecho a la educación, como un bien público y social de todas las personas sin. En cada municipio, se podrá instalar y operar un consejo municipal de participación escolar en la educación, integrado por las autoridades municipales. The egu general assembly 2019 was again a great success with 16,250 presentations: Fondo nacional de incentivo docente. Start studying ley general de educación.

Cámara de diputados de méxico aprueba ley general de educación :

Ley n° 1.264 general de educación el congreso de la nacion paraguaya sa. The egu general assembly 2019 was again a great success with 16,250 presentations: La cámara de diputados de méxico aprobó este jueves uno de los tres dictámenes impulsados por el presidente. Las becas son el principal instrumento para asegurar que la situación económica de una familia no limite las posibilidades formativas de ningún estudiante. De preescolar, primaria, secundaria y media superior. Ejercicio del derecho, educación, topic principal, 14 de diciembre del 2006, normas, nuevas tecnologias, estructura del sistema educativo normas. Son, además, una herramienta muy valiosa para propiciar la permanencia en el sistema educativo de los alumnos e. ¿qué establece esta ley sobre los fines y orientaciones generales de la educación? La presente ley tiene por objeto establecer los lineamientos generales de la educación y del sistema educativo peruano, las atribuciones y obligaciones del estado y los derechos y responsabilidades de. Ley 115 de titulo ii articulo 29. Nombrar, remover, trasladar, sancionar, estimular, dar licencias y permisos a los docentes, directivos docentes y personal administrativo; Maestría en educación superior teoría y diseño curricularmapa conceptual de la reforma educativa aracely ortiz arellano cd. Consta de seis libros, seccionados en títulos y estos últimos en artículos.

Consta de seis libros, seccionados en títulos y estos últimos en artículos. Fondo nacional de incentivo docente. En cada municipio, se podrá instalar y operar un consejo municipal de participación escolar en la educación, integrado por las autoridades municipales. 108k people like this.sign up to see what your friends like. Introducción las ciencias de la educación define a la esta integrada por un conjunto de disciplinas pedagógicas educación como llamadas un fenómeno complejo que tiene lugar en todos los ámbitos de la sociedad ciencias pedagógicas como.

Decreto Por El Que Se Expide La Ley General De Educacion Y Se Abroga La Ley General De La Infraestructura Fisica Educativa Secretaria De Educacion Publica Gobierno Gob Mx
Decreto Por El Que Se Expide La Ley General De Educacion Y Se Abroga La Ley General De La Infraestructura Fisica Educativa Secretaria De Educacion Publica Gobierno Gob Mx from www.gob.mx
{ad_unit_id:app_resource_leaderboard,width:728,height:90,rtype 2 todo individuo tiene derecho a recibir educacion de calidad. De preescolar, primaria, secundaria y media superior. Ley n° 1.264 general de educación el congreso de la nacion paraguaya sa. En ésta sesión comentamos los aspectos de la lge y posibles casos. Mapa conceptual sobre la reforma religiosa en el siglo xvi. Información sobre la protección de los datos personales en los procedimientos de la dirección general de recursos humanos, ejercicio de derechos, obligaciones y recomendaciones. ¿qué establece esta ley sobre los fines y orientaciones generales de la educación? Ejercicio del derecho, educación, topic principal, 14 de diciembre del 2006, normas, nuevas tecnologias, estructura del sistema educativo normas.

You and 108k others like this.

De preescolar, primaria, secundaria y media superior. Del servicio general de educativo objetivos específicos de la. Ley n° 1.264 general de educación el congreso de la nacion paraguaya sa. En cada municipio, se podrá instalar y operar un consejo municipal de participación escolar en la educación, integrado por las autoridades municipales. Learn vocabulary, terms and more with flashcards, games and other study tools. La presente ley tiene por objeto establecer los lineamientos generales de la educación y del sistema educativo peruano, las atribuciones y obligaciones del estado y los derechos y responsabilidades de. You and 108k others like this. Ley general de educación federal artículo 133. Administración municipal de la educación. Nueva ley publicada en el diario oficial de la federación el 13 de julio de 1993. Estos mapas conceptuales sintetizas los procesos de razonamiento lógico, analógico, inductivo y deductivo en el siguiente mapa conceptual se puede observar un resumen sintético del pensamiento integral de emilio durkheim. En ésta sesión comentamos los aspectos de la lge y posibles casos. By stenv sindicato 11089 views.

Ley general de educación federal artículo 133 ley general de educacion. Presentación mapa conceptual by oniger 253686 views.

Posting Komentar

0 Komentar